Last summer I spent a bit of time reading up on Just Intonation and microtones after having developed an interest in the smaller fragments of tones via an accidental discovery of the work of Harry Partch and through our work in Kalbakken, were it became apparent when looking at old Norwegianfolk tunes and transcritptions that alot of the intervals in the scales involved 1/4 and 3/4 shifts between steps as opposed to the 1/2 and whole steps you’d normally see in a western 12 tone equally tempered scale.

I started reading into it further looking at Partch’s excellet text ‘A Genesis of Music’ in which he outlines his own musical journeyand arrival at his system of splitting the octave into 43 intervals. While Partch’s book is great on context and he gives detailed explainations of his systems, instruments and tunings it didnt leave me too much clearer on how to actually apply any of the ideas in a concrete manner to my own instrument, the guitar.

At the same time I had been doing some reading and listening around Edgard Varese who I knew had a very wide open conception of tone and music and had influenced everyone from free jazz players to modernist composers. While his writings and ideas are pretty excitng, I read a great biography of him (cant recall who its by now, will update when i do) the recorded versions of his music I came across didnt really go where I expected them to…

Through reading Pauline Oliveros’ Deep Listening’ book I came to some concrete discussion and mention of ‘Just Intonation’ something I’d heard of and explored a little around but fairly loosely. Just Intonation is a system of bulding relations between music intervals that was generally in use before the arrival of the 12 tone tempered scale. It is baseda round the exact divisions of the orginal frequency of a note; so for an A at 440 Hz exactly half 22o Hz is an octave exactly a forth is 110 Hz. This system produces as exact tones, where it comes a little unstuck and how tempered tuning came to prominence is that due to needing to divide frequencies down exactly to produce a scale on a keyboard or fretted instrument, the instrument would need to be completely retuned to play in different keys. The 12 tone tempered scale (what the piano is now tuned to and the frets of the guitar represent) equalled out all of the interval gaps so an instrument could be played in any scale without needing to be retuned; what it sacrificed was the quality of tone and pure relationship between frequencies. Basically creating a hegemonic paradigm shift in our perceptions of musical relationship and what sounds ‘in’ or ‘out’ of tune that continues to this day.
So I began exploring the ideas in this through the ‘Just Intonation Primer’ of David Doty and found that it opened up and made clearer a whole bunch of ideas Partch had outlined. From this I could start to explore relationships on guitar in relation to Just Intonation, mainly through using string bends around 3rds and 10/11 frets to produce frequencies that were more consonant.
Still I was scratching my head abit at how to come up with a system of how to really translate this workably onto the guitar as string bends werent really doing the trick. I recalled that Partch’s first instrument he worked with was guitar so went back to my original source to see what he used.

and of course he used a slide! A metal bar weighted with lead in fact. Slide being one of the absolute classic guitar techniques, it was almost too obvious! and pretty funny that I hadn’t actually thought to check what he was up to in the first place.
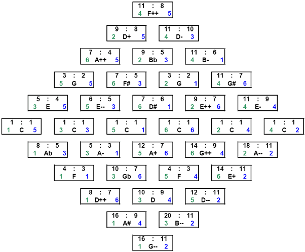
Great I thought; I had the idea of the slide as the tool to realise my ideas but what remained was how to actually translate microtonal ratios to the guitar? Where would I place the slide? Here I came unstuck again as the mathematics and method Partch outlines I really struggled to relate to in real terms. Check his tonality diamond below:

I just couldn’t make head or tail of it! Luckily a few things dovetailed to reveal a method to me. Firstly as part of my on going study I had been reading up on the physics of music. Within this field there’s no way you can really avoid Pythagoras and his monochord…

A monochord is a single stringed instrument. Pythagoras developed his scales and theory of music by simply moving a third bridge along the length of the string splitting the single string into different ratios to produce different notes. So the halfway point is an octave: a 1/2 and 1/2 split. A 1/3 and 2/3 split produces a fifth which relates to Partch’s 3/2. A ratio of 1/4 and 3/4 split produces a fourth relating to Partchs 4/3 ratio for a fourth. Suddenly I realised the most simple way to realise all these ratios reached back to my practise as an apprentice luthier in Greece; you just measure the length of the string as Pythagoras did and apply Just Intonated ratios!
At the same time I stumbled across Yuri Landman who is a Dutch instrument maker who has some really useful info on Partch’s diamond and ratios on his site; he basically flips them on their heads to make them easier to understand.
So armed and excited with all my new information and possibilities I set about figuring out how to play a Just Intoned scale on a regular guitar using a slide as the fretting tool. I used ratios given in Dotys book. Below is the maths and also what I hope is a simple diagram giving exact positionings on the neck of the instrument:


These all work good with the slide and a bit of careful practise and listening. Its interesting to note that in all the scales the octave, fifth and fourth are all pretty constant, while the other intervals will vary wildly.
Ill make models of and post more of these scales when i have some spare time to be working on it. Some of the microtonal ideas I have started working into recordings that should appear next year.
x
Hi, I’m Yuri & crawled my name and found your excellent blog.
In addition to your research I know about an obscure instrument called the ‘Analude’ made by a person called Steven Rowatt. He’s around 60/70 I guess and had a website a few yrs ago, not online anymore sadly enough. He too worked with slide guitars and just intonation possibilities. One of the great thing he had developed was a rod UNDER the strings and attached to this rod a piece of underwear elastics. On the elastics he had made a just intoned scale with colored dots, based on the color system of Partch (not mine I use 12345 as white, grey, red, orange, yellow, green. etc. Partch used odd numbers 1,2,3,5,7,11,13 for his color table, which I find less practical).
The movable rod was his nut and the eleastic stayed exact ‘in tune’ with his positions.
The Analude was an eyeopener for me how to construct the Moodswinger scale. I didn’t know anything about just intonation at that time, that’s why my system differs in color system. I couldn’t follow what Rowatt was doing and wasn’t aware it was based on Partch’s color system.
Hope this is helpful for you. Quickly written, so perhaps some spelling errors & bad English:)
Y.
Considerably, the article is actually the best on this topic. I absolutely agree with your conclusions and look forward to your future updates. Saying thanks will not just be adequate, for the tremendous lucidity in your writing. I will instantly grab your rss feed to stay informed of any updates. Gratifying work and much success with your site in the future!
Nice article. Thank you for this sharing. I’ve just recently come into Just Intonation and Partch’s work (and I am a guitarist too) so I found your map of the fretboard for slide-producing just intervals really interesting (actually I was working around something like this during the last months, but I’m not a “fan” of slide-technique and I quite immediately gave up because I found using the “normal” frets as reference almost a nonsense, since the goal for me was to do without equal temperament. That’s why I built myself a monochord no more than two days ago, to experiment without any prefixed point). Anyway, I had not yet the opportunity to read nor ‘Just Intonation Primer’ neither Harry Partch’s ’A Genesis of Music’, that are both in the first positions in my wish-list, but I found quite useful many of the stuff that can be found at http://www.kylegann.com/microtonality.html and some of the many materials archived at http://anaphoria.com/wilson.html. I am also quite curious about Rowatt’s Analude and its rod, I had already heard something about reading Yuri’s ‘3rd Bridge Helix’..Please let us know if you are finding out something more.
Greetings from Italy (and sorry for my English)
I’m happy to hear that you found my Just Intonation Primer helpful. Please note that the Primer is no longer sold by the Just Intonation Network, but is available directly from me at my site:
http://www.dbdoty.com/Words/Primer1.html
–DBD